Konfigurasi dan Sistem Minimum Atmega8

Sebelum mempelajari sistem minimum atmega 8 ada baiknya kita harus memahami konfigurasi pin terlebih dahulu.

  • Port-port yang digunakan untuk rangkaian sismin nanti yaitu port nomor 7, 8, 9, 10 dan 1. Sedangkan port yang lainya dibiarkan kosong dan digunakan ketika digunakan input atau output dari komponen lainya (LED, Lcd, LM35 dll).



  • Selanjutnya kita membutuhkan aplikasi virtualnya, yaitu ISIS proteus.
  • Setelah memiliki dan menginstal aplikasi ISIS selanjutnya kita buka aplikasi tersebut.
  • Berikut adalah tampilan aplikasi ISIS.
  • Langkah selanjutnya yaitu kita mengambil komponen yang digunakan untuk membuat rangkaian sismin ATmega8. Caranya dengan kilk pada “Pick from Libraries” atau tanda “P” seperti pada tampilan berikut:

  • Kemudian pada kolom keyword masukan kata ATmega8, RES, CAP, Button dan crystal. Setiap memasukan keyword, pilih komponen pada kolom device lalu klik OK.

  • Jika sudah selesai maka tampilan akan seperti berikut:


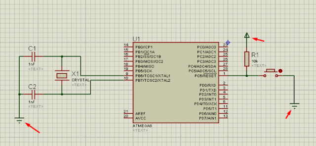
  • Selanjutnya adalah pembuatan schematic pada lembar kerja ISIS. Pertama kali pilih ATmega8 pada kolom device, lalu klik pada area kerja dan letakan komponen IC ATmega8 pada lembar kerja sesuai keinginan teman-teman (dengan cara klik sekali lagi untuk menempatan setiap komponen). Lakukan hal yang sama pada komponen yang lain sehingga membentuk schematic sperti beriku ini.Untuk membuat komponen terbalik gunakan tanda [+] pada tombol numlock.



  • Selanjutnya adalah penggabungan komponen. Caranya gampang sekali, tinggal teman-teman klik di ujung kaki komponen kemudian drag sampai kaki komponen lainya yang ingin di hubungkan sehingga seperti gambar berikut:

  • Setelah semua komponen terhubung, selanjutnya adalah menghubungkan komponen dengan power dan ground. Power dan ground akan digunakan untuk suplai energy atau arus DC ke semua komponen agar bisa bekerja. Cara menghubungkanya yaitu pilih terminal mode.

  • lalu klik pada ground dan letakan pada lembar kerja, begitupun dengan power sehingga seperti gambar berikut:



Cara membuat sismin atmega8 sangat gampang sekali. Agar lebih cepat menguasai aplikasi ISIS juga teman-teman harus bisa terbiasa dan berlatih membuat rangkaian-rangkaian lainya


(Lebih Jelas Klik Video)

















First